Editar...
 











Intoxicação moderada por cocaína
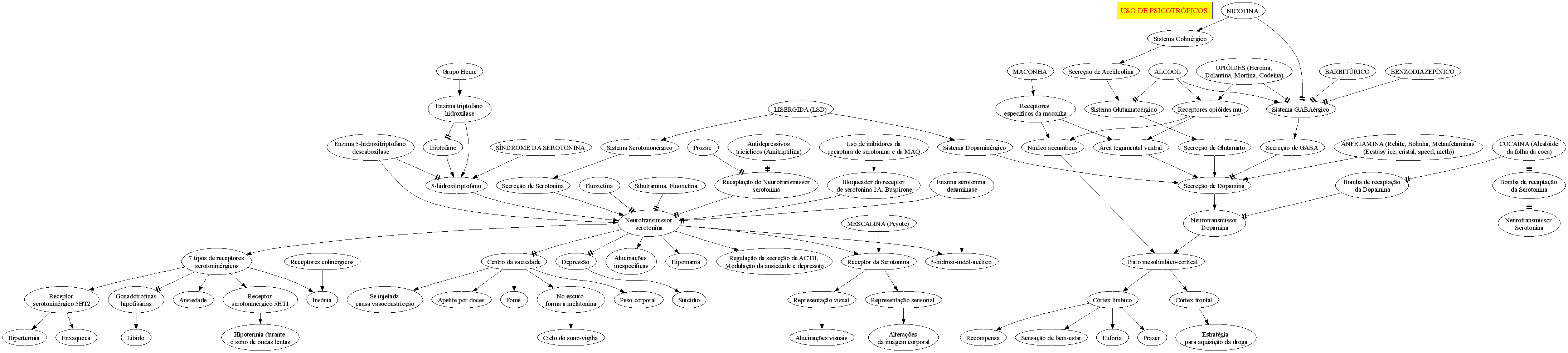
USO DE PSICOTRÓPICOS.
Sexo: Não informado. Idade: Não informada. Distribuição. Diagnóstico diferencial.
Epidemiologia: HISTÓRIA PESSOAL:. USO DE DROGAS: Uso de cocaína fumada (crack ou freebase da base de cocaína), aspirada, ingerida ou injetada. mastigação, inalação nasal, ingestão ou injeção. . Peru. Bolívia. PROGNÓSTICO:. Ulcerações nasais. Mucosa nasal destruída. Dependênica forte.
Clínica:. Euforia. &. Depressão nervosa, desagradável. Agitação. Acatisia. Ausência de medo. Força muscular subjetiva aumentada. Infatigabilidade. Insônia. Verborragia. Ansiedade. Anorexia. Delírio. Tremor. Hipertermia. Taquicardia. Hipertensão arterial. Sudorese aumentada. Midríase. Hiperatividade, muscular. Psicose. Convulsões. Hiperreflexia. Urgência urinária. Salivação aumentada, grossa.
Laboratório: PLASMA:. Cocaína, positiva, > 1 µg/mL. Diagnóstico, Acidose metabólica. Hiperglicemia. URINA:. Cocaína, positiva, sinônimos, crack, coca. Metabolito benzoilecgonina, positivo, detectável 2 a 3 horas apos o usa, ficando detectável por um período de até 2 a 3 dias, anestésico local que contenha cocaína, observar diluição proposital da urina pelo paciente. Invalidam o teste a temperatura inadequada da amostra após coleta e testes que apontem diluição anormal da urina, como densidade ou creatinuria.
Erro em