Editar...
 











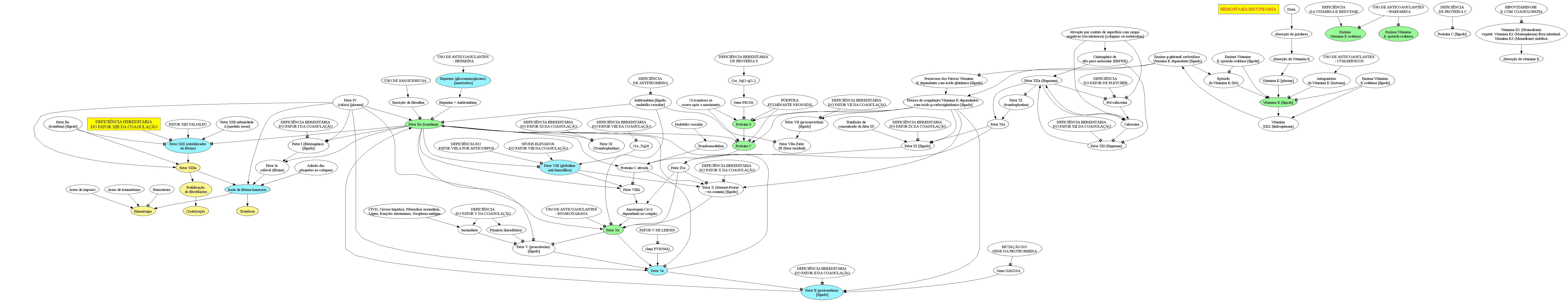
Deficiência hereditária do fator XIII da coagulação
HEMOSTASIA SECUNDÁRIA. Deficiência hereditária do fator de coagulação XIII; Deficiência do fator de coagulação; Deficiência do fatro XIII; Factor XIII deficiency. Descrita em 1960 por François Henri Ducker (-), hematologista suíço.
Sexo: Não informado. Idade: Não informada. Distribuição. Diagnóstico diferencial.
Epidemiologia: . Incidência rara. 1:2.000.000 de homozigotos. PROGNÓSTICO: Insuficiência hepática. Doença inflamatória intestinal. Leucemia mielóide. TRANSMISSÃO:. Autossômica recessiva.
Clínica:. Hemorragia pós-operatório, traumatismo demorado, 24H-03D após. Retardo na cicatrização. Hemorragia do coto umbilical. Hemorragia intracraniana, 24H-03D após. Hemorragia dos tecidos moles, 24H-03D após. Equimose, 24H-03D após o trauma. Hemartroses, 24H-03D após o trauma. Aborto, espontâneo recorrente.
Laboratório: HEMOSTASIA:. Testes de coagulação normal. Coágulode fibrina instável emuréia 8M.
Erro em