Editar...
 











Leucemia de células pilosas
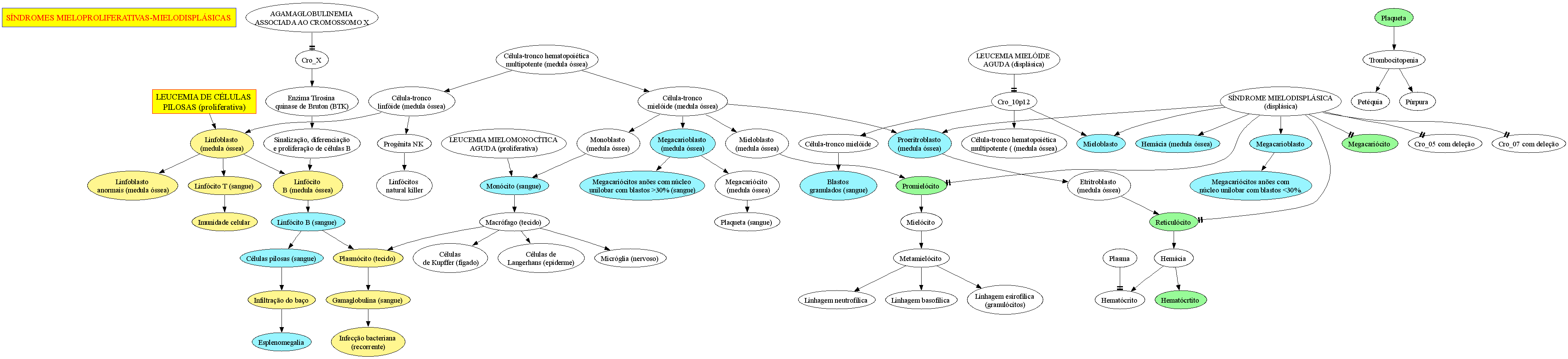
LEUCEMIAS. Leucemia das células pilosas; Reticuloendoteliose leucêmica; Leucemia de células cabeludas; Leucemia tricociliar; Leucemia hairy cell; Lymphoid reticulosis; Leukemic reticuloendotheliosis; Hairy cell leukemia. Descrita em 1923 por O Ewald (-), médico alemão, em 1958 por Bertha Bouroncle (1919-2013), hematologista peruana, como "Leukemic reticuloendotheliosis". O termo "Hairy cell leukemia" foi introduzido em 1966 por R Schrek (-) e WJ Donnelly (-).
Sexo: >M, 5x1. Idade: Meia-idade. Média de 55A. Distribuição. Diagnóstico diferencial.
Epidemiologia: . Incidência rara. HISTÓRIA PESSOAL:. Poliarterite nodosa. PROGNÓSTICO: Infecções recidivantes (eg micobactérias). Medula óssea geralmente inaspirável. Sobrevida média, sem tratamento, de 6A.
Clínica:. Início gradual. Fadiga muscular. Infecção cutânea. Esplenomegalia, acentuada, eventual. Hepatomegalia, eventual. Adenomegalia, eventual. Palidez cutâneo-mucosa. Evolução crônica.
Laboratório: MORFO da medula óssea:. Células linfóides, anormais. Granulocitopenia. Plaquetas diminuídas. Células pilosas, peludas, flageladas no sangue e medula óssea com fosfatase ácida tartarato-resistente. HEMOGRAMA:. Hematócrito diminuído. Pancitopenia. Hematócrito diminuído. Monocitopenia. Diagnóstico, Anemia. Leucócitos do sangue marcados por fosfatase ácida tartarato-resistente. Leucócitos pequenos, com núcleo reniforme, e projeções semelhantes a fios. IMUNO:. Imunofonotipagem com co-expressão de antígenos CD11 e CD22. MORFO do baço:. Infiltração da polpa vermelha por células pilosas.
Erro em