Editar...
 











Tripanossomíase africana
TRIPANOSSOMOSES. Tripanossomíase africana; Tripanossomose africana; Doença africana do sono; Doença do sono; Tripanossomíase humana africana; African trypanosomiasis; Sleeping sickness. Descrita em 1734 por John Atkins (1685-1757), cirurgião britânico e a etiologia em 1891 por Gustav Nepveu (1841-1903). HT1E07- Adúltera com sono.
Sexo: Não informado. Idade: Não informada. Distribuição. Diagnóstico diferencial.
Epidemiologia: . Zoonose. Incidência baixa, 10.000 a 20.000 casos novos por ano. Mortalidade anual de 5.000. CICLO:. Ciclo da Tripanossomíase africana. CONTATO COM ANIMAIS: Mosca tsé-tsé em sombras ao longo de córregos e rios. O T gambiense nas regiões úmidas, desde o sul do Saara até 20 graus de latitude sul, oeste e centro da África até o extremo leste, do Vale Rift. T_rhodesiense do leste. Vale do Rift, savanas do leste e sudeste, da África e ao longo da costa do lago Vitória. PROGNÓSTICO: Recidivante, demência. Não tratados mortalidade fatal em semanas até um ano. TRANSMISSÃO: Picada da mosca tsé-tsé (espécie Glossina).
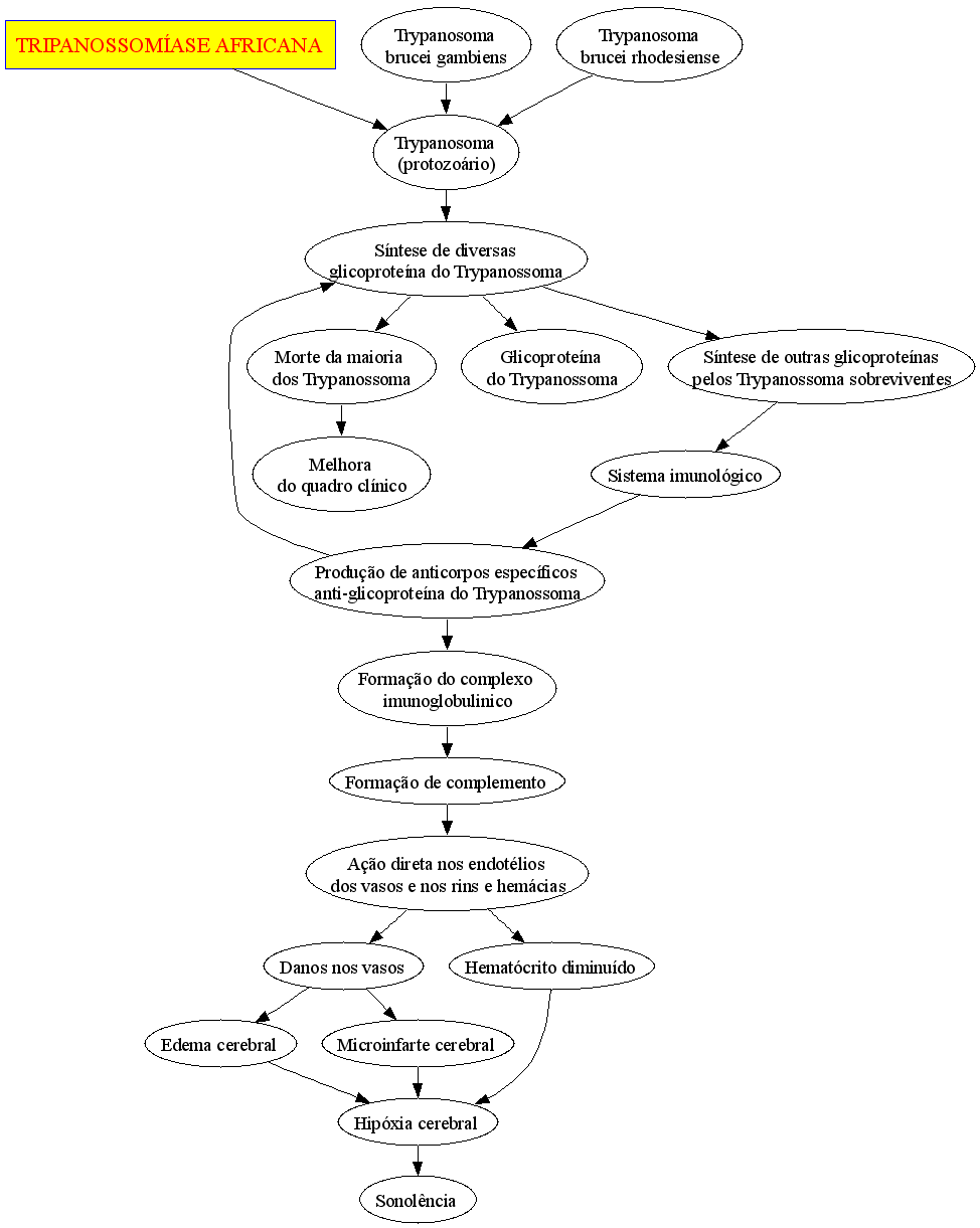
Clínica:. Lesão cutânea endurativa, edematosa. &. Febre. Cefaleia. Tremor. Mialgia. Artralgia. Irritabilidade neuromuscular. Adenomegalia. Mixedema. Mal-estar. Perda de peso. Palidez cutâneo-mucosa. Hemorragia subcutânea. Fraqueza. Prurido generalizado. &SS-06M. Convulsões. Alucinações visuais. Sonolência. Hipersonolência, intensa. Bradicardia. Apatia. Coma.
Laboratório: MORFO do agente:. Trypanosoma, Vermes em forma de fuso e de tamanho pouco maior que o diâmetro das hemácias. ASPIRAÇÃO ou esfregaço:. diário por 15 dias (há muita oscilação na parasitenemia) e coloração por Giemsa por aspirados em lesão local, medula óssea, linfonodos, líquor. XENODIAGNÓSTICO:. Inoculação intraperitonel em roedores. CULTURA do agente:. Positivo. Filtração em Millipore:. Positivo. IMUNO:. IgM em 12D no líquor é patognomônica de infecção no SNC. ELISA, Positivo. Imunoflorecência, Positivo. HEMOGRAMA:. Hematócrito diminuído. VHS aumentado. Trombocitopenia. PLASMA:. Globulinas aumentadas. Proteínas diminuídas. MORFO do cérebro:. Hemorragia aguda, leucoencefalopatia, pequenos vasos.
Erro em