Editar...
 











Doença de Chagas forma aguda
TRIPANOSSOMOSES. Doença de Chagas aguda; Chaguismo; Tripanossomíase Sul-Americana; Tripanossomose Sul-Americana; Tripanossomíase americana; Chagas disease; American trypanosomiasis. Mônade:: Sinal de Romaña. Descrita em 1908 por Carlos Chagas (1879-1934), médico e epidemiologista brasileiro. O sinal oftalmo-ganglionar de Romaña foi descrito em 1935 por Cecilio Romaña (1899-1997), médico, e contestado em 1935 por Salvador Mazza (1886-1946), epidemiologista, argentinos.
Sexo: Não informado. Idade: Criança. Distribuição. Diagnóstico diferencial.
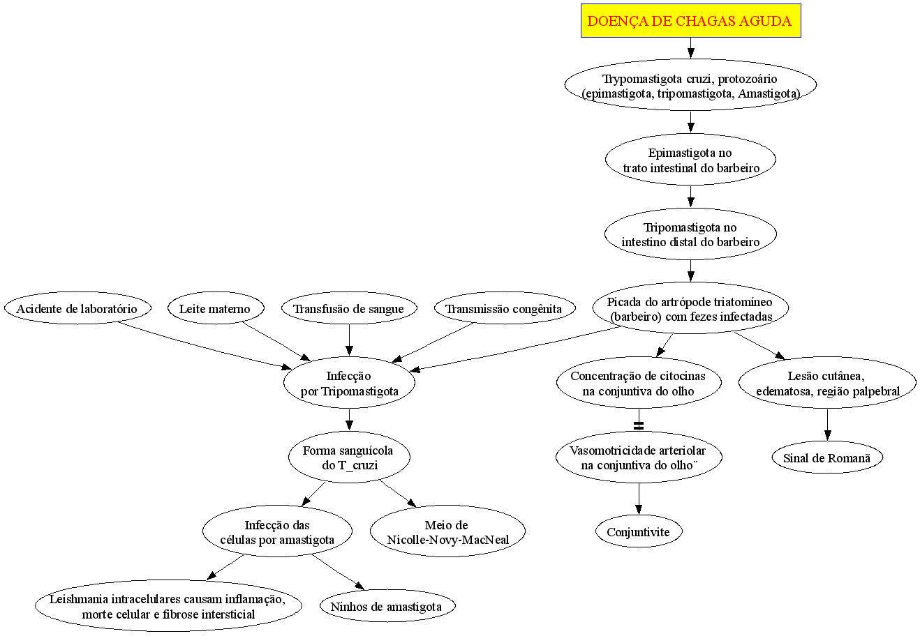
Epidemiologia: . Incidência rara. 16 a 18 milhões de pessoas. 50 mil mortes/ano. Viajantes em áreas endêmicas, raro. NOTIFICAÇÃO: Compulsória, apenas em casos agudos. CLASSIFICAÇÃO: Aguda. Latente. Crônica. HABITAÇÃO:. Casa de pau-a-pique. AMBIENTE: Noturno. Crepúsculo. PROGNÓSTICO: Fase aguda. Fase latente, de 10A-30A. Fase crônica décadas ou vitalícia. Demência. 20% das pessoas infectadas, pode haver insuficiência cardíaca 5 a 15 anos após a infecção inicial. PROFILAXIA:. Melhoria das habitações rurais - casas de pau-a-pique. Combate ao barbeiro. Controle do doador de sangue. Controle de transmissão congênita. Vacinação - ainda em estudos. CICLO:. Ciclo da Doença de Chagas, Heteroxênico (dois hospedeiros). Hospedeiro vertebrado: homem e outros mamíferos (tatu gambá, rato)- multiplicação intracelular. Hospedeiro invertebrado: barbeiros triatomíneos - multiplicação extracelular. TRANSMISSÃO:. Triatoma infestans, barbeiro. Picada e inoculação de fezes Artrópode triatomíneo barbeiro. Transfusão de sangue. Transmissão congênita. Via leite materno. Acidentes de laboratório.
Clínica:. Início súbito, 01S-02S, após picada do barbeiro. Sinal de Romaña. Lesão cutânea edematosa, região palpebral. &. Conjuntivite. Adenomegalia localizada. &. Adenomegalia generalizada. Mal-estar. Febre, prolongada. Cefaleia. Anorexia. Hepatomegalia, discreta. Esplenomegalia, discreta. Faringite. Evolução aguda, 02M-04M.
Laboratório: Esfregaço de sangue:. Fase aguda, positivo. Papa de leucócitos. Esfregaço corado pelo Giemsa:. Forma sanguícola do T_cruzi. IMUNO:. Fase latente, Anticorpo IgM & IgG. Testes sorológico. Reação antígeno/anticorpo, positiva, imunofluorescência indireta com lgG e IgM. MORFO do agente:. Fase crônica. CULTURA do agente:. Meio de Nicolle-Novy-MacNeal. XENODIAGNÓSTICO:. Inolulação. PCR:. Positivo. ECG:. Anormal. MORFO do coração:. Coloração HE. Ninhos de amastigotas, ausência de hipertrofia miocárdica, infiltrado inflamatório de polimorfonucleares, blefaroplastos.
Erro em