Editar...
 











Toxoplasmose
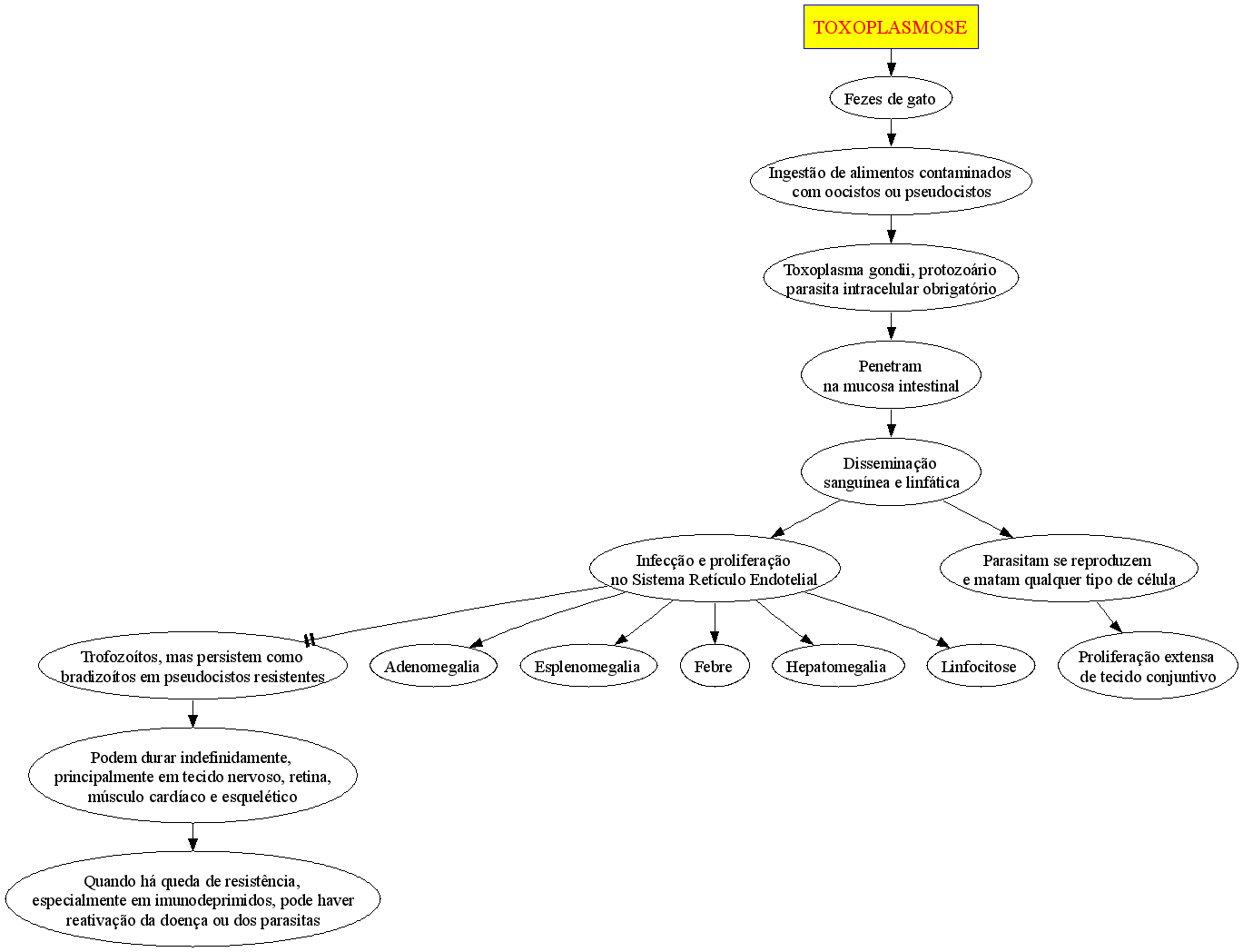
TOXOPLASMOSES. Toxoplasmosis. Toxon (arco) + plasma (citoplasma) + ose (estado patológico). Descrita em 1908 por Charles Nicolle (1866-1936), médico francês e Louis Manceaux (1865-1934), médicos franceses e em 1908 por Alfonso Splendore (1871-1953), médico italiano.
Sexo: Não informado. Idade: Não informada. Distribuição. Diagnóstico diferencial.
Epidemiologia: . Zoonose. Distribuição geográfica. O contato prévio com o parasita, indicado por anticorpos séricos. CICLO:. Ciclo da Toxoplasmose. CONTATO COM ANIMAIS: Animais domésticos. Insetos. Canídeos - Cães. Felinos - Gatos. Pássaros. INGESTÃO DE: Carne crua. Carne mal-cozida. Líquido. Ingestão de alimentos, vegetais, terra. TRANSMISSÃO: Transplacentária. Transfusão de sangue. Inoculação direta. PROGNÓSTICO: Pneumonite. Meningoencefalite. Hepatite. Miocardite. Coriorretinite. Reativação em Imunodeprimidos. Hidrocefalia de pressão normal. Lesão expansiva encefálica. CONDIÇÃO: Assintomático, em 80%. CLASSIFICAÇÃO: 1- Toxoplasmose adquirida. 2- Toxoplasmose congênita, transmitida ao feto por via placentária.
Clínica:. Início súbito, 01S-02S, após contado com insetos, cães, gatos ou pássaros infectados. Febre, prolongada. Mal-estar. Cefaleia. Mialgia. Artralgia. Dor de garganta. Exantema, local. Exantema maculopapular. Exantema morbiliforme. Prurido localizado. Adenomegalia cervical, não dolorosa, aguda. Rigidez da nuca. Hepatomegalia, eventual. Esplenomegalia, eventual. Perda de peso. Evolução crônica, autolimitada, 07M.
Laboratório: HEMOGRAMA:. Leucócitos normais ou diminuídos. Linfocitose. Monocitose. Células atípicas ocasionais. IMUNO:. IgM, aumento, 06S-08S. IgG, aumento, toda a vida. Hemaglutinação indireta. Imunofluorescência indireta, Positiva. ELISA, Positiva. Soroconversão em imunocompetentes para a Toxoplamose. PCR:. Positivo. RX de tórax:. Pneumonia intersticial. CULTURA de sangue:. Isolamento do agente, positivo. CULTURA de tecidos:. Positivo. SECREÇÃO:. Isolamento do agente, positivo. MORFO da placenta:. Positiva. XENODIAGNÓSTICO:. Inoculação em cobaias.
Erro em