Editar...
 











Síndrome dos ovários policísticos de Stein-Leventhal
CICLO MENSTRUAL (Ovulação). (PCOS); Síndrome do ovário policístico; Síndrome de Stein-Leventhal; Degeneração ovariana esclerocística;Esclerocitose ovariana; Ovários esclerocísticos; Síndrome do ovário esclerocístico; Síndrome da anovulação crônica; Infertility in polycystic ovary syndrome; Polycystic ovary syndrome. Acrônimo: PolyCystic Ovary Syndrome. Descrita em 1721 por Antonio Vallisneri (1661-1730), médico italiano e em 1935 por Irving Stein {stáin} (1887-1976) e Michael Leventhal {leventál} (1901-1971), médicos americanos.
Sexo: 0M. Idade: Jovem. Adulto. De 15A-45A. Distribuição. Diagnóstico diferencial.
Epidemiologia: . Incidência comum, 2-7%. A mais frequente endocrinopatia. A maior causa de infertilidade em pacientes anovulatórias. A ocorrência familiar de 20 a 60% (parentesco de 1º grau). HISTÓRIA PESSOAL:. Síndrome de Cushing. Hiperplasia adrenal congênita. Tumores adrenais secretantes de andrógeno. Oligomenorréia, em 50%. Amenorréia, em 50%. Metrorragia, em 30%. Hirsutismo, em 70%. Obesidade, em 40%. Virilização, em 20%. PROGNÓSTICO: Diabete mellitus, não-insulino dependente. Neopalsia maligna de mama. Neopalsia maligna do endométrio. Risco de doença cardiovascular.
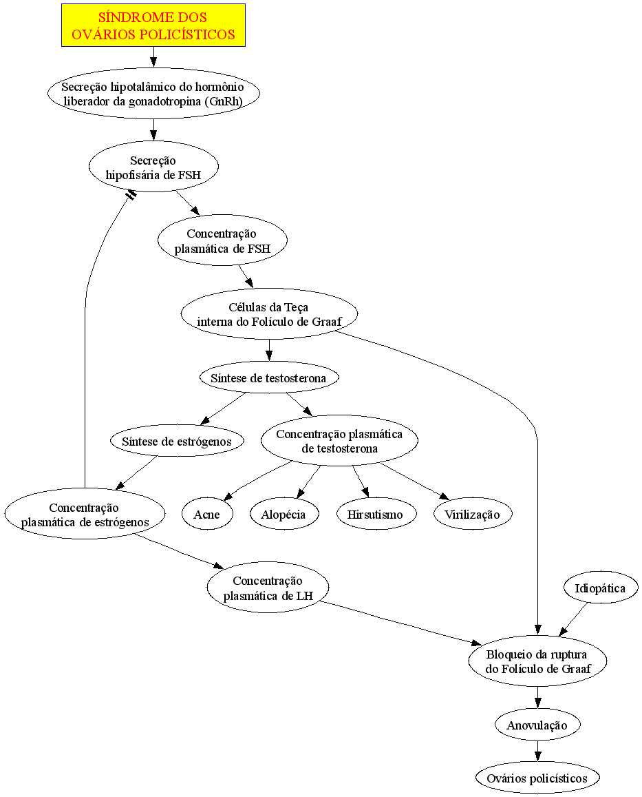
Clínica:. Oligomenorreia. Amenorreia. Espaniomenorreia. Hirsutismo. Obesidade. Metrorragia. Menstruação irregular. Anovulação, crônica. Ovulação, eventual. Infertilidade. Virilização. Acne. Seborreia. Alopecia. Ovários policísticos. Hiperandrogenismo. Hiperandrogenemia. Oligovulação. Anormalia psíquicas. Resistência à insulina. Dislipidemia. Intolerância à glicose. Diabetes mellitus tipo 2. Hipertensão arterial. Síndrome metabólica. Inflamação endotelial. Disfunção endotelial. Evolução crônica.
Laboratório: HORMÔNIO PLASMÁTICO:. FSH, normal. LH sérico, alta. Razão LH:FSH, > 2. Testosterona, alta. Estrógenos, alta. (Resistência a Insulina e Hipersinulinemia) com infusão de glicose. Prova com uso de progesterona. Alterações na liberação pulsátil de gonadotrofinas. Alteração na liberação hipofisária do hormônio luteinizante. Alteração na liberação hipofisária do hormônio folículo-estimulante. Alteração na função ovariana. Aumento da testosterona ou das androstenedionas. DOP:. Ovários policísticos, bilaterais. MORFO do ovário:. Coberto por uma capa branca semelhante à albugínea que envolve o testículo. Cistos formam uma saliência na superfície.
Erro em