Editar...
 











Mucopolissacaridose tipo 02 de Hunter
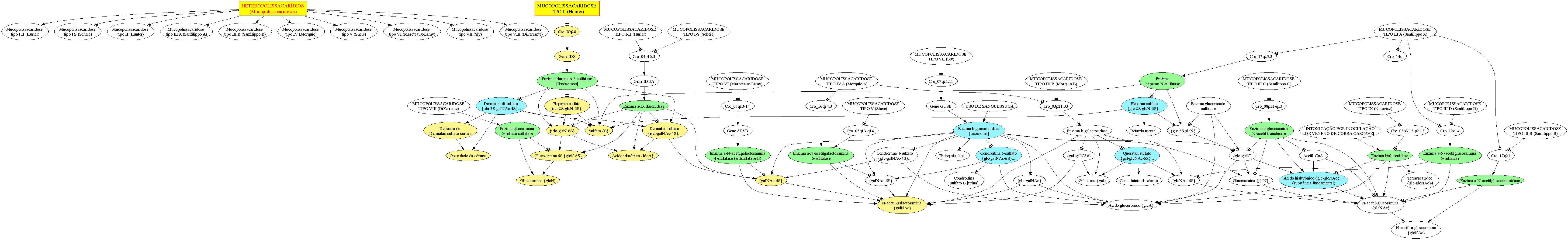
MUCOPOLISSACARIDOSES CUTÂNEAS | DISCINESIAS ESQUELÉTICAS. (MPS II); Mucopolissacaridose tipo II; Doença de Hunter; Síndrome de Hunter; Deficiência da enzima L-sulfoiduronato sulfatase; Deficiência da enzima iduronato-2-sulfatase; Doença da célula I; Polidistrofia de pseudo-Hurler; Síndrome de mioclonia com mancha vermelho-cereja; Doença da deficiência de gangliosídio sialidase; Hunter syndrome; Systemic mucopolysaccharidosis II. Acúmulo de dermatana sulfato e heparana sulfato. Descrita em 1917 por Charles Hunter (1873-1955), médico escocês.
Sexo: >M. Idade: Criança. Distribuição. Diagnóstico diferencial.
Epidemiologia: . Incidência rara. PROGNÓSTICO: A forma leve produz inteligência quase normal e muitos anos de vida. A forma severa normalmente causa morte por volta dos 15 anos de idade. Infarto do miocárdio, eventual. TRANSMISSÃO:. Autossômica recessiva. Ligada ao X.
Clínica:. Deterioração física, progressiva, mais lenta que a tipo I. Abalos musculares. Visão embaçada. Deformidade esquelética. Córnea opacificada. Rigidez articular, a partir dos dois a quatro anos. Hepatomegalia. Esplenomegalia. Retardo mental. Disostose múltipla. Hipertonia muscular. Surdez. Hidrocefalia. Macrocefalia. Face grosseira. Retardo no crescimento. Campos visuais reduzidos, eventual. Membrana de Bowman na periferia ausente, ou fissurada. Neblina estromal da córnea, eventual. Cegueira noturna. Sobrancelhas grossas. Cílios grossos. Ptose palpebral. Glaucoma, de ângulo fechado. Estatura baixa grave. Manchas café-com-leite.
Laboratório: FUNDO DE OLHO: Manchas vermelho-cereja. Degeneração pigmentar da retina. Vasos retinianos estreitados e esclerose coróide central. Atrofia óptica. Papiledema. Esclera espessa. Derrame uveal. SANGUE:. Leucócitos granulados e vacuolizados. MORFO da medula óssea:. Os mucopolissacarídios acumulados são encontrados nos macrófagos (células balão cheias de pequenos vacúolos). MORFO dos vasos:. Depósitos arteriais coronarianos subendoteliais, eventual. URINA:. Mucopolissacarídios aumentado. MORFO do cérebro:. Quantidades anormais de esfingolipídeos e glicolipídeos estão presentes no tecido neural.
Erro em