Editar...
 











Leucemia mieloide aguda
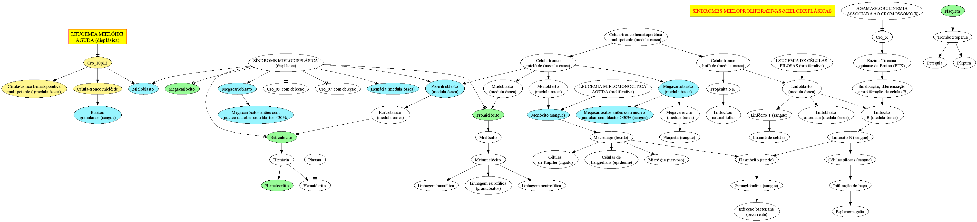
LEUCEMIAS MIELOIDE. Leucemia mielocítica aguda; Leucemia não linfocítica aguda; Leucemia mielógena aguda; Acute myeloid leukemia. É uma neoplásia de um clone celular mieloide com proliferação e maturação descontroladas.
Sexo: Não informado. Idade: Adulto. Meia-idade. Distribuição. Diagnóstico diferencial.
Epidemiologia: . PROGNÓSTICO: Púrpura. Prognóstico favorável se a citogenética mostrar t (8;21), t (15;17), e inv (16) (p13; q22). Remissão completa em 70-80% dos caso com idade <60A. Protooncogene K-ras. Síndrome mielodisplásica.
Clínica:. Gengivite. Hemorragia gengival. Lesão na boca. Fadiga muscular. Infecção localizada, recorrente. Anorexia. Hepatomegalia. Adenomegalia. Evolução aguda.
Laboratório: HEMOGRAMA:. Blastos granulados. Bastonete de Auer, inclusão eosinofílica semelhante a uma agulha no citoplasma dos blastos, úteis para identificar as explosões como pertencentes à série mielóide, derivados de lisossomos azurofílicos, é diagnóstico. ENZIMAS E PIGMENTOS SÉRICOS:. Enzimas mielóide (peroxidase) nos blastos. Bastonete de Auer (inclusão eosinofílica semelhante a uma agulha no citoplasma dos blastos) é diagnóstico. Mieloblastos peroxidase-positivos. Fenotípicos de células mielóides. MORFO da medula óssea:. Microscopia do osso com aspecto compacto, medula óssea com celularidade maior (aspecto compacto), desaparecimento dos adipócitos (normalmente são pequenas lacunas brancas). Microscopia do osso com blastos, não existem mais as linhagens hemopoéticas normais, em seu lugar há abundantes blastos mielóides, que são células neoplásicas imaturas da série granulocítica, homogeneamente distribuídas pelos espaços intertrabeculares, o aspecto geral do tecido é monótono, os blastos têm núcleos ovalados, alguns indentados ou reniformes, com moderada variação na forma e volume, o citoplasma é evidente, mas relativamente escasso, há numerosas mitoses.
Erro em