Editar...
 











Insuficiência cardíaca congestiva direita
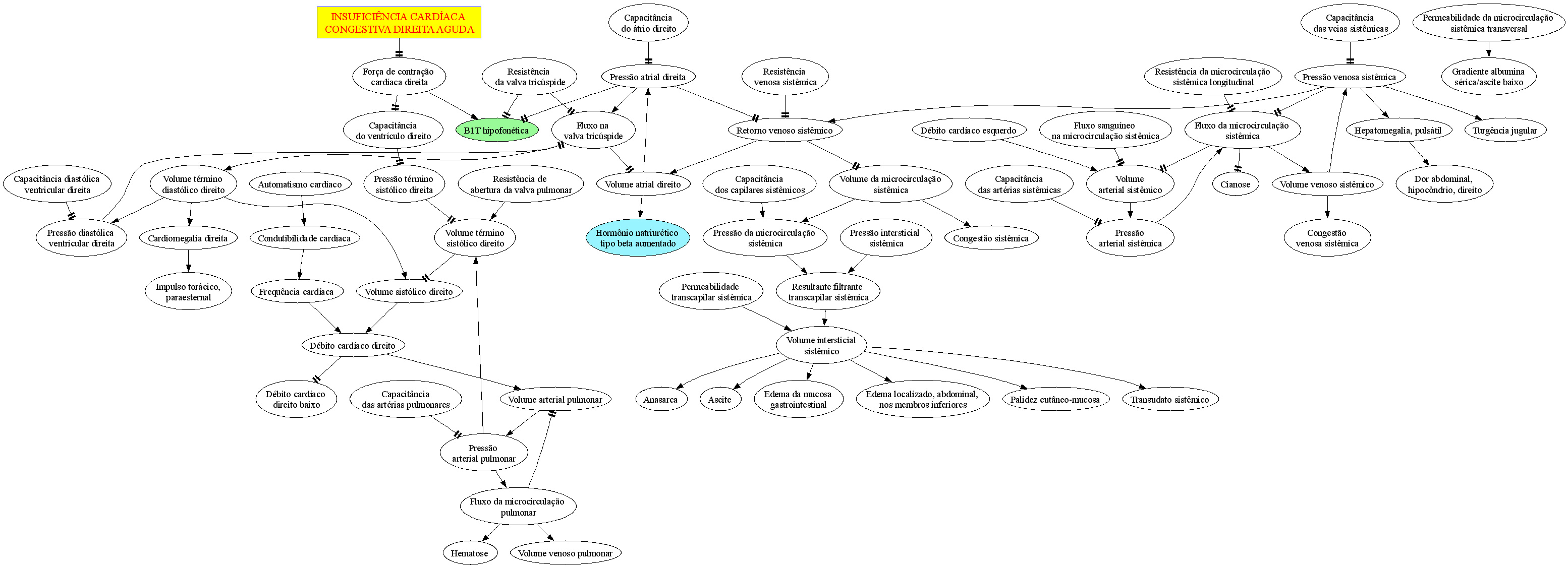
CIRCULATÓRIO: INSUFICIÊNCIAS. Insuficiência cardíaca direita congestiva; Descompensação cardíaca direita; Falência cardíaca direita. Diminuição do Débito Cardíaco Direito com consequente aumento da pressão capilar sistêmica.
Sexo: Não informado. Idade: Não informada. Distribuição. Diagnóstico diferencial.
Epidemiologia: . HISTÓRIA PESSOAL:. Assintomático. Cor pulmonale. PROGNÓSTICO: Insuficiência da valva tricúspide por dilatação do anel valvar. Fibrilação ventricular. Contra-indicado, Dextran. Morte súbita.
Clínica:. Anorexia. Náuseas. Palidez cutâneo-mucosa. Turgência jugular. Dor abdominal, hipocôndrio, direito. Hepatomegalia, pulsátil, pressão sobre o fígado aumenta a pressão jugular mais de 1 cmH2O. Ascite, eventual. Anasarca, eventual. Edema nos membros inferiores, vespertino, depressível, indolor, simétrico. Impulso torácico, paraesternal. Tiragem intercostal, em crianças. Cianose. Sinal de Kussmaul.
Laboratório: CAT:. Pressão venosa central alta. Débito cardíaco direito baixo. ENDO:. Edema da mucosa gastrointestinal. PLASMA:. Gradiente albumina sérica/ascite baixo, =>1,1 g/dL. MORFO do coração:. Para exclusão de causas específicas de cardiomiopatia dilatada. MORFO do fígado:. Macroscopia do fígado em noz moscada, hiperemia passiva crônica, coloração de noz-moscada. Região centrolobular com acentuada hiperemia passiva dos vasos sinusóides, graus variáveis de tumefação celular. Esteatose em graus variáveis. Necrose centrolobular, em graus variáveis. Fibrose na região centrolobular irradiando a partir da veia centrolobular. Retenção de pigmentos biliares acentudada na região centrolobular. HORMÔNIO PLASMÁTICO:. Hormônio natriurético tipo beta aumentado, >100 pg/mL.
Erro em