Editar...
 











Síndrome da trombose da veia hepática de Budd-Chiari
SANGUE E LINFA: HEMOSTASE E FIBRINÓLISE. Síndrome de Budd-Chiari; Trombose da veia hepática; Obstrução da veia hepática; Síndrome de Chiari; Hepatic vein thrombosis, Budd-Chiari syndrome. #Doença veno-oclusiva do fígado. Descrita clínica em 1845 por George Budd (1808-1882), médico britânico, e histológica em 1898 por Hans Chiari (1851-1916), patologista austríaco.
Sexo: <M. Idade: Não informada. Distribuição. Diagnóstico diferencial.
Epidemiologia: . Incidência rara. As Síndromes mieloproliferativas são as principais causas no Oriente e sul da África. PROGNÓSTICO: Insuficiência hepática fulminante, rara. Aumento da pressão portal pode levar a hemorragia de varizes esofágicas e falência hepática progressiva. 40% dos pacientes evoluem com cirrose. O fluxo reduzido no sistema porta pode facilitar a trombose da veia porta em 10 a 20% dos casos. HISTÓRIA PESSOAL:. Policitemia vera. Trombose de veia hepática. Síndromes mieloproliferativas. Hemoglobinúria paroxística noturna. Anticocepcionais orais. Gestação. Trauma abdominal. Estados de hipercoagulabilidade. Invasão tumoral. Obstrução membranosa idiopática da veia cava inferior. Traumatismo da veia cava. Insuficiência cardíaca direita. Pericardite constrictiva. Síndrome de Behçet.
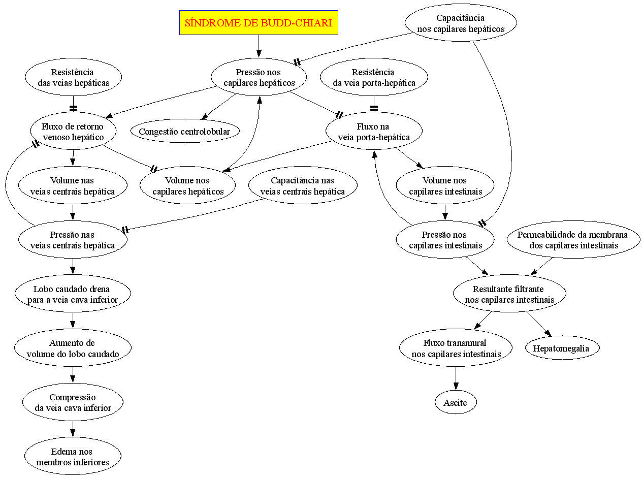
Clínica:. Início gradual. Dor abdominal, hipocôndrio direito. Ascite, progressiva. Abdome distendido. Hepatomegalia, sensibilidade. Icterícia, discreta. Esplenomegalia. Hematêmese. Coma, hepático. Insuficiência hepática, fulminante, eventual.
Laboratório: PLASMA:. Gradiente albumina sérica/ascite =>1.1 g/dL. Imageologia:. Lobo caudado hepático, proeminente !drenagem venosa prejudicada. ECO Doppler:. Sensibilidade de 85% para trombose da veia cava inferior ou Trombose da veia hepática. Venograma cava:. Delineamento do entrelaçamento das veia cava com as veias hepáticas. MORFO do fígado:. Congestão centrolobular. Na lesão aguda, o fígado pode estar muito aumentado, macroscopicamente congesto, descolorido e com bordas rombas. O exame histológico mostra áreas periportais normais nos estágios iniciais, mas o tecido perivenular é escurecido pela congestão sanguínea causada pela trombose venosa. A redução do fluxo sangüíneo, não compensada pelo aumento reflexo da pressão na artéria hepática, leva a atrofia e necrose dos hepatócitos centrolobulares. Seguindo o colapso do estroma, as veias centrais obliteram. Os sinusóides se tornam carentes de eritrócitos, que estão tipicamente concentrados no espaço de Disse. Na lesão crônica os trombos de fibrina se organizam com núcleos fibrosos. Fibras colágenas finas substituem os cordões hepáticos e o estroma colapsado, e a regeneração ocorre como um primeiro sinal de fibrose e cirrose.
Erro em