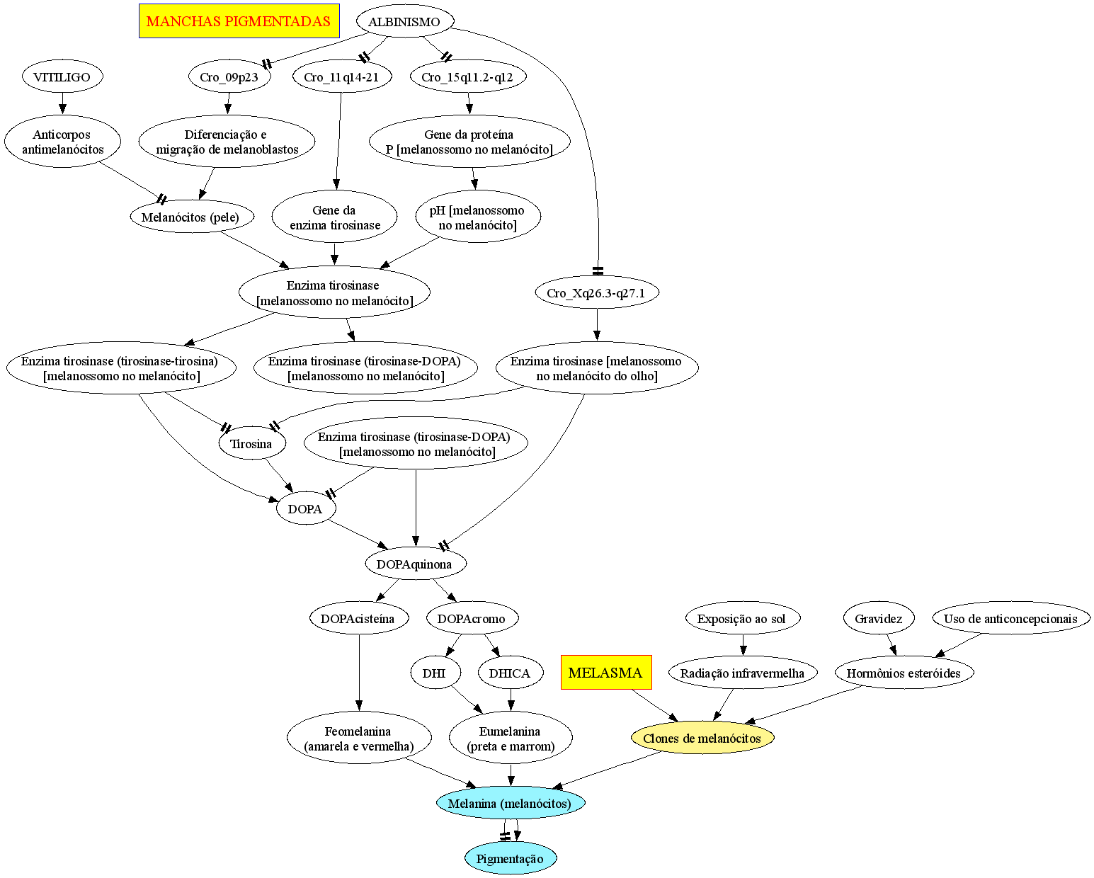
Melasma MELANOSES | HIPERCROMIAS. Hiperpigmentação primária de melanina causada hormônios esteroides, estrógenos, progesterona (gravidez), simétrica, especialmente na face. Na gravidez é chamado de cloasma (esverdeado); mancha da gravidez. #Sardas. #Lentigo. #Cloasma. Descrita em 1825 por Charles-Michel Billard (1800-1832), pediatra francês. Sexo: <M.
Idade: Não informada.Distribuição.Diagnóstico diferencial. Epidemiologia: . HISTÓRIA PESSOAL:. Gestante. EXPOSIÇÃO: Exposição da pele ao sol. USO DE DROGAS: Uso de contraceptivos orais, em 30 a 50%. CLASSIFICAÇÃO:. Depende da profundidade do pigmento na pele. 1- Epidérmico (mais superficial e que responde melhor ao tratamento). 2- Dérmico (mais profundo). 3- Misto. TRANSMISSÃO: Tendência genética e características raciais.
Clínica:
1- Lesão cutânea mancha, pigmentação aumentada, com padrão, manchas escuras ou acastanhadas na face, regiões malares, testa, nariz, lábio superior, têmporas, limites precisos, irregulares, formando placas, pontilhado pigmentar seu contorno.
. Lesão cutânea mancha, pigmentação aumentada, com padrão, manchas escuras ou acastanhadas na face, regiões malares, testa, nariz, lábio superior, têmporas, limites precisos, irregulares, formando placas, pontilhado pigmentar seu contorno. Laboratório: Erro em